Ô˶¯»áÓ°Ïìµ½ÈËÌåµÄÏÕЩËùÓÐ×éÖ¯£¬¿ÆÑ§¼ÒÃÇÒѾ·¢Ã÷¾ÙÐÐÌåÓýÄ¥Á¶¿ÉÒÔ½µµÍ°©Ö¢µÄΣº¦£¬²¢¸ÄÉÆ°©Ö¢»¼ÕßµÄÔ¤ºó¡£¼á³ÖÄ¥Á¶µÄÈËȺÍùÍù°©Ö¢·¢²¡Âʽϵͣ¬²¢ÇÒÓëÔ˶¯µÄƵÂʺÍÇ¿¶È³ÉÕý±È¡£Ç¿ÁÒÌåÁ¦Ô˶¯µÄ´úлÐèÇóͨ³£»áµ¼ÖÂÓªÑøÊ¹Óöø±¬·¢ÖØ´óת±ä£¬Ö÷ÒªÊÇͨ¹ýÖÐÑë̼´úл¡£ÕâЩÔ˶¯ÒýÆðµÄ´úл¸Ä±ä»áÓ°ÏìËùʹÓõÄÄÜÁ¿µ×ÎïµÄ±ÈÀý£¬²¢¿ÉÄܸı伡ÈâÄÚ´úл²úÆ·µÄÂþÑÜ¡£
ÃâÒßϸ°ûµÄ»îÐÔÓëÆä´úлÇ×½üÏà¹Ø£¬ÃâÒßϸ°ûÄÜÁ¿Ñ§µÄÐí¶à·½Ãæ¿ÉÄܶÔÔ˶¯ÒýÆðµÄ´úлת±äÃô¸Ð¡£ÖÚËùÖÜÖª£¬Ô˶¯»áÓ°ÏìÃâÒßϸ°ûµÄ¹¦Ð§£¬¶ø¸Ä±äµÄÃâÒß·´Ó¦Ôò±»ÒÔΪÊÇÔ˶¯¶Ô°©Ö¢Î£º¦ºÍÏ£ÍûµÄDZÔÚÓ°Ïì»úÖÆ¡£¿ËÈÕ£¬Èðµä¿¨ÂÞÁÖ˹¿¨Ñо¿ËùµÄÑо¿Ö°Ô±ÓÃСÊóÑо¿ÁËÔ˶¯ÔõÑù×ÊÖúÃâÒßϵͳ¶Ô¿¹Ö×ÁöµÄÏ£Íû£¬²¢ÕÒµ½ÁËÒ»ÖÖÚ¹ÊÍÄܹ»ËµÃ÷ΪʲôÔ˶¯ÓÐÖúÓÚ¼õ»ºÐ¡ÊóµÄ°©Ö¢Éú³¤:ÉíÌåÔ˶¯¸Ä±äÁËÃâÒßϵͳϸ°û¶¾ÐÔTϸ°ûµÄ´úл£¬´Ó¶øÌá¸ßÁËËüÃǹ¥»÷°©Ï¸°ûµÄÄÜÁ¦£¬ÕâÏîÑо¿½ÒÏþÔÚ¡¶e Life¡·ÔÓÖ¾ÉÏ¡£
µ±Ð¡ÊóÔ˶¯Ê±£¬Ö×ÁöµÄÉú³¤»áïÔÌ£¬¶øÕâÖÖïÔÌÈ¡¾öÓÚѪҺÖÐÑ»·µÄÌØ¶¨ÀàÐÍÃâÒßϸ°ûCD8 + Tϸ°ûµÄˮƽ¡£Ñо¿Ö°Ô±·¢Ã÷Ô˶¯Àú³ÌÖм¡ÈâÊͷŵ½ÑªÒºÖеķÖ×ÓʹCD8 + Tϸ°û¸ü»îÔ¾£¬½«¾³£Ô˶¯µÄСÊóµÄÃâÒßϸ°û×ªÒÆµ½²»Ô˶¯µÄСÊóÖÐʱ£¬²»Ô˶¯µÄСÊó¶ÔÖ×Áöϸ°ûµÄ¶Ô¿¹Á¦¸ü¸ß¡£ÕâЩЧ¹ûÅú×¢£¬Í¨¹ýÔ˶¯¸Ä±äÁËCD8 + Tϸ°û£¬ÒÔÌá¸ßÆä¶Ô¿¹Ö×ÁöµÄЧÁ¦¡£Tϸ°ûʶ±ðºÍÏû³ý°©Ï¸°ûµÄÄÜÁ¦ÊÇ×èÖ¹Ö×ÁöÉú³¤±Ø²»¿ÉÉٵģ¬Ò²ÊÇÄ¿½ñÃâÒßÖÎÁÆÒªÁìµÄ»ù´¡Ö®Ò»¡£Ô˶¯¿ÉÒÔͨ¹ýÔöÇ¿ÃâÒßϵͳµÄ¼¤»îÀ´¸ÄÉÆÕâЩÖÎÁƵÄЧ¹û£¬´Ó¶øÊ¹¿¹Ö×Áöϸ°ûÔ½·¢ÓÐÓá£
1
Ô˶¯»á¸Ä±äѪ½¬µÄг´úл
ΪÁËÑо¿´úлÎïµÄÈ«ÉíʹÓÃÂÊÔõÑùËæ×ÅÔ˶¯¶ø¸Ä±ä£¬Ñо¿Ö°Ô±¶ÔÏìÓ¦Ô˶¯µÄ¼¡ÈâºÍѪ½¬¾ÙÐÐÁË´úл×éѧÑо¿¡£ÔÚFVBÅ侰϶ÔÒ°ÉúÐÍСÊó¾ÙÐÐÁËÏêϸµÄÄÍÁ¦²âÊÔ£¬Ô˶¯ºóÁ¬Ã¦»ñÈ¡¹Ç÷À¼¡ºÍѪ½¬£¬ËÙ¶³²¢Í¨¹ýÖÊÆ×£¨GC-MS£©ÆÊÎö¡£
Ô˶¯»áÓ°ÏìÆÕ±éµÄ´úл;¾¶£¬ÓÈÆäÊÇÔ˶¯ïÔÌÁ˹Ç÷À¼¡ÖÐÌǽͽâ´úлÎïµÄƵÂÊ£¬ÀýÈôÊÇÌÇ6Á×Ëá¡¢ÆÏÌÑÌÇ6Á×ËáºÍ3-Á×Ëá¸ÊÓÍËᣬ¶øÄ³Ð©TCA´úлÎïµÄƵÂÊÀýÈçÄ¥Á¶ºó¼¡ÈâÖеÄÄûÃÊËá¡¢¸»ÂíËáºÍÆ»¹ûËáÏÔÖøÉý¸ß£¬ÕâÓëÏßÁ£Ìå´úлÔÚ¸ßÇ¿¶ÈÔ˶¯ÖеÄËÙÂÊÏÞÖÆÊÇÒ»Öµġ£ÓÐȤµÄÊÇ£¬Ô˶¯ºóѪ½¬ÖÐTCA´úл²úÆ·ÄûÃÊËᡢƻ¹ûËáºÍ¦ÁͪÎì¶þËá¾ù½Ï¸ß£¬Åú×¢ÕâЩ´úл²úÆ·ÊÇ´Ó¼¡ÈâÊͷŵ½Ñª½¬ÖС£
ΪÁ˽«ÐÅÏ¢À©Õ¹µ½ÁÜ°ÍÆ÷¹Ù£¬Ñо¿Ö°Ô±¶ÔСÊó¾ÙÐÐÁËÁíÒ»×éÏ꾡µÄÄÍÁ¦²âÊÔ£¬È»ºóÁ¬Ã¦ÊÕ»ñ¹Ç÷À¼¡¡¢Ñª½¬¡¢Æ¢Ôà¡¢¼¡ÈâÒýÁ÷£¨Ò¸ÎÑ£©ºÍ²»ÒýÁ÷£¨¸¹¹É¹µ£©ÁÜͶºÏ¡£±ðµÄ£¬¶Ô¾³£¾Ã×øµÄÈ˾ÙÐÐÔ˶¯Ç°¡¢Ô˶¯ºóºÍÔ˶¯ºó1Сʱ»®·ÖÊÕÂÞѪ½¬£¬È»ºóͨ¹ý³¬¸ßЧҺÏàÉ«Æ×/ÖÊÆ×ÆÊÎöÕâЩ×éÖ¯ÒÔ¼°¸Ä±äTCA´úлÎïµÄ¼¡ÄÚºÍÑ»·Ë®Æ½¡£ÔÚÕâЩʵÑéÖУ¬¼±ÐÔÔ˶¯»¹µ¼ÖÂÁÜ°ÍÆ÷¹ÙµÄ´úлÇúÏß±¬·¢×ª±ä£¬´Ó¶øÖ§³ÖÁ˼±ÐÔÔ˶¯»á¸Ä±äÁÜ°ÍÆ÷¹ÙµÄ´úлÇéÐεĿ´·¨¡£ÖµµÃ×¢ÖØµÄÊÇ£¬Óë²»ÒýÁ÷ÁÜͶºÏÏà±È£¬ÒýÁ÷ÁÜͶºÏµÄ¼¡ÈâÖдúлÎïµÄÊýÄ¿ÏÔÖøÔöÌí£¬ÕâÅú×¢ÔÚÒýÁ÷ÁÜͶºÏÖп´µ½µÄת±ä¿ÉÄܹéÒòÓÚ¼¡Èâ´úл²úÆ·µÄ±¬·¢¡£ÓÐȤµÄÊÇ£¬Ô˶¯ºóѪ½¬¡¢ÒýÁ÷ÁÜͶºÏºÍ²»ÒýÁ÷ÁÜͶºÏ¾ùÏÔʾ½Ï¸ßµÄƤÖÊͪˮƽ£¬ÔÚ¶à¸öÆ÷¹ÙÖл¹·¢Ã÷Á˰±»ùËáºÍÖ¬·¾ËáˮƽµÄת±ä¡£
¼±ÐÔÔ˶¯»á¸Ä±äѪ½¬ºÍÁÜ°ÍÆ÷¹ÙµÄ´úл״̬ £¨ÈªÔ´£ºe Life£©
¿ÉÊÇ£¬Ô˶¯ÒýÆðµÄ×îÏÔ×ŵĴúлת±äÊÇÑ»·ÈéËáµÄ˲ʱÔöÌí¡£Ñ»·ÖеÄÈéËáˮƽÔÚÔ˶¯Àú³ÌÖкÜÊÇѸËÙµØÉÏÉý£¬²¢ÇÒ¿ÉÒÔÔÚ¹Ç÷À¼¡ÖÐÔöÌí¶à´ï100±¶ÊÇѪ½¬µÄ10±¶£¬µ«È«ÉíÐÔÈéËáµÄ¿ìËÙËÀºó»ýÀÛϵͳÐÔÈéËáʹÑо¿Ö°Ô±ÎÞ·¨Çø·ÖÊóÀàÆ÷¹ÙÑùÆ·ÖеÄÈéËáˮƽ¡£È»¶ø£¬ÔÚÔ˶¯ºóµÄÈËѪ½¬ÖÐÒÔ¼°ÔÚÅܲ½»úÉÏÖ±½ÓÕÉÁ¿»îÌ嶯ÎïµÄβ¾²ÂöѪҺÖеÄÈéËáʱ£¬ÈéËáºÍTCAÑ»·´úл²úÆ·¾ùÔöÌí¡£ÔÚÈËÌåÑù±¾ÖУ¬ÕâЩÑù±¾ÔÚÔ˶¯ºó1Сʱ»Ö¸´µ½¿¿½ü¾²Ö¹µÄˮƽ£¬ÕâÅúעСÊóºÍÈËÀàÖ®¼ä¿ÉÄܱ£´æÁËÖÐÑë̼¿ÉʹÓÃÐÔµÄת±ä¡£
2
Ô˶¯ÓÕµ¼µÄ´úл²úÆ·¿É¸Ä±äCD8 + Tϸ°ûµÄ»î»¯
¼øÓÚг´úлºÍTϸ°û·Ö½âÇ×½üÏà¹Ø£¬Ñо¿Ö°Ô±½ÓÏÂÀ´ÊÔͼȷ¶¨Ô˶¯Àú³ÌÖб¬·¢µÄÖÐÑë̼´úл²úÆ·ÊÇ·ñ¿ÉÄÜÊǾöÒéÒòËØ¡£Ö»¹ÜÈéËáµÄ±¬·¢ÊÇÔ˶¯Àú³ÌÖÐÌǽͽâͨÁ¿ÔöÌíµÄÖ±½ÓЧ¹û£¬µ«ÔÚ¿µ½¡×éÖ¯ÖУ¬H +µÄÔöÌíÔÚÖÜΧ×éÖ¯ºÍѪ½¬ÖÐѸËÙ»ñµÃ»º³å¡£Òò´Ë£¬Ô˶¯Àú³ÌÖб¬·¢µÄÈéËá²»»áÏÔÖø¸Ä±äÑ»·Ñª½¬pHÖµ¡£Òò´ËÔÚ½«ËùÓдúлÎïÌí¼Óµ½Ï¸°û×÷Óý»ù֮ǰ£¬Ñо¿Ö°Ô±½«ÆäpHÖµµ÷ÀíÖÁ7.35¡£
TCA´úлÎï¿ÉÓëôÈËáÄÆ¹²×ªÔËÂѰ×Ò»Æð¿çÖÊĤתÔË£¬Ö»¹ÜÔÚ¼¤»î3ÌìºóûÓÐÈκδúлÎïÌṩÔöÖ³ÓÅÊÆ£¬µ«¸ß¼ÁÁ¿µÄTϸ°û¶ÔÆ»¹ûËá¡¢çúçêËáºÍaKGµÄÄÍÊÜÐÔÌØÊâºÃ¡£ÔÚ±ûͪËáºÍÄûÃÊËáŨ¶ÈÔöÌíµÄÇéÐÎÏ»ήµÍCD8 + Tϸ°ûµÄÀ©Ôö¡£
ÖÐÑë̼´úлÎï»á¸Ä±äCD8 + Tϸ°ûЧӦ×ÓµÄÂþÑÜ£¨ÈªÔ´£ºe Life£©
Æ»¹ûËá¡¢çúçêËá¡¢¸»ÂíËá¡¢aKGºÍÈéËá¶¼ÔÚԼĪ1 m MµÄŨ¶ÈÏÂÒýÆðCD62LµÄɥʧ¡£CD62LÍâò±í´ïµÄËðʧÊÇÓÉÓÚTCR»î»¯¶øÒýÆðµÄ£¬²¢ÇÒÓÐÖúÓڴμ¶ÁÜ°ÍÆ÷¹ÙÖÐϸ°ûµÄǨáãÄÜÁ¦¡£»ùÓÚ´úлÎïɸѡµÄÊý¾Ý£¬TCA´úлÎïËÆºõ»áÔöÇ¿CD62LµÄ»î»¯ÏìÓ¦¡£
3
¼±ÐÔÔ˶¯»á¸Ä±äÌåÄÚCD8 + Tϸ°ûµÄ´úл
¼±ÐÔÔ˶¯»á¸Ä±äÌåÄÚCD8 + Tϸ°ûµÄ´úл£¨ÈªÔ´£ºe Life£©
ΪÏàʶ¾öÔ˶¯ÊÇ·ñ¿ÉÒԸıäÌåÄڻµÄCD8 + Tϸ°ûµÄÖÐÐÄ̼´úлµÄÎÊÌ⣬Ñо¿Ö°Ô±½«×ª»ùÒòµÄOT-1 CD8 + CD45.1 + Tϸ°ûÊ©ÓÃÓÚÊÜÌ嶯ÎȻºóÓ÷ºÆðÂÑÇåÂѰ׵ĹÇËèÑÜÉú¾ÞÊÉϸ°û£¨BMDM£©¾ÙÐÐÒßÃç½ÓÖÖÒÔ¼¤»îOT-1 Tϸ°û¡£½ÓÖÖºóÁ½ÈýÌ죬½«[U- 13 C 6 ]ÆÏÌÑÌÇÒýÈ뾲ϢºÍÔ˶¯µÄСÊóÖУ¬²¢ÆÊÎö´ÓÆ¢ÔàÊèÉ¢µÄOT-1 CD8 + Tϸ°ûµÄÖÐÑë̼´úл¡£ÔÚÅܲ½»úÉϵÍËÙÔ¤ÈÈ10·ÖÖӺ󣬽«[U- 13 C 6 ]ÆÏÌÑÌÇÒýÈëÌåÄÚ£¬ÒÔÈ·±£×¢Éäʱ¹Ç÷À¼¡×îºéÁ÷ƽµØÉãÈ¡ÆÏÌÑÌÇ¡£Êý¾ÝÏÔʾ£¬Ô˶¯µÄCD8 + Tϸ°ûÔÚm +Èý¸ö±ê¼ÇµÄ±ûͪËáºÍm +Á½¸ö±ê¼ÇµÄaKGµÄˮƽÉϱ£´æ²î±ðµÄ̼´úл£¬Åúעø»îÐÔ»ò°ûÍâ±ê¼Ç·Ö×ÓµÄת±ä£¬Ö¤ÊµÔ˶¯¿ÉÒԸıäÌåÄÚCD8 + Tϸ°ûµÄ´úл¡£
4
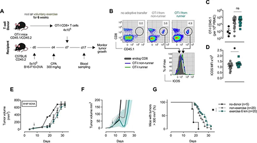
´ÓÊܹýѵÁ·µÄСÊó×ªÒÆµÄ°Ð±êÌØÒìÐÔCD8 + Tϸ°ûÏÔʾ³öÔöÇ¿µÄ¿¹Ö×ÁöÄÜÁ¦
´ÓÊܹýѵÁ·µÄСÊó×ªÒÆµÄCD8 + Tϸ°ûÏÔʾ³öÔöÇ¿µÄ¿¹Ö×ÁöÄÜÁ¦£¨ÈªÔ´£ºe Life£©
ΪÁËÈ·¶¨Ô˶¯¶ÔCD8 + Tϸ°ûȺÌåµÄ¹¦Ð§Ó°Ï죬Ñо¿Ö°Ô±°Ñ´ÓÔ˶¯OT-1¶¯ÎïÖлñµÃµÄCD8 + T×ªÒÆÖÁÒѾ½ÓÖÖÁ˱í´ïOVAµÄºÚËØÁöµÄC57B16½ü½»ÏµÐ¡ÊóÊÜÌåÖС£Tϸ°û×ªÒÆµ½·ÇÔ˶¯Ð¡Êóºó£¬¼à²âÖ×ÁöÉú³¤40Ìì¡£×ªÒÆºóµÚ10ÌìµÄѪҺ¸Å¿ö֤ʵÁËÊÜÌåСÊóÖÐOT-1ȺÌåµÄÀ©Ôö£¬²¢ÇÒ»¹ÏÔʾÁË´ÓÔ˶¯¹©Ìå×ªÒÆµÄϸ°ûÖÐiCOSµÄ±í´ïÏÔÖøÔöÌí£¬½ÓÊÜTϸ°ûµÄ¾Ã×ø¶¯ÎïÌåÏÖ³ö¸ü¸ßµÄ´æ»îÂʺÍÖ×ÁöÉú³¤ÂʽµµÍ¡£ÕâÅú×¢µ±Tϸ°ûÑÜÉú×ÔÔ˶¯¶¯Îïʱ£¬Æä¶Ô¿¹Ö×ÁöCD8 + Tϸ°ûµÄ¹¦Ð§¾ßÓг¤ÆÚ¶øÆð¾¢µÄ×÷Óá£
5
ÌìÌì·þÓÃL-ÈéËáÄÆ¿ÉÔÚÌåÄÚÒÔCD8 + Tϸ°ûÒÀÀµÐÔ·½·¨ÑÓ³ÙÖ×ÁöÉú³¤
ÖðÈÕÊ©ÓÃL-ÈéËáÄÆ¿ÉÑÓ³ÙÌåÄÚÖ×ÁöµÄÉú³¤£¨ÈªÔ´£ºe Life£©
¼øÓÚÉÏÊöÔ˶¯ÓÕµ¼µÄ´úл²úÆ·¿ÉÒԸıäÃâÒßϸ°ûµÄÌØÕ÷£¬Ñо¿Ö°Ô±Ïëͨ¹ýÑо¿ÈéËáÓÕµ¼µÄCD8 + Tϸ°û·Ö½â±ê¼ÇÎïµÄÔöÌíºÍϸ°û¶¾ÐÔ¹¦Ð§ÍƶϳöÊÇ·ñÄÜÓ°ÏìÌåÄÚÖ×ÁöµÄÉú³¤¡£Òò´Ë£¬Ñо¿Ö°Ô±ÌìÌ콫L-ÈéËáÄÆÊä×¢µ½ºÉÁö¶¯ÎïÖУ¬¼ÁÁ¿Ó¦Ê¹Ñª½¬ÈéËáˮƽÓëÇ¿ÁÒÔ˶¯Ê±ÏàËÆ£¨Ô¼10¨C20 mM£©¡£Èçͼ¸¹Ä¤ÄÚ×¢Éä2 g / kg¼ÁÁ¿µÄL-ÈéËáÄÆ»áµ¼ÖÂ×¢Éäºó20·ÖÖÓѪÇåÈéËáŨ¶ÈÔöÌí18 mM¡£·þÓøüÁÁ¿ºó£¬Ë®Æ½ÔÚ60·ÖÖÓÄÚ½µÖÁ4 mM£¬´ÓÕâÖÖ·åÖµ·ù¶ÈµÖ´ï»ùÏßÖµµÄÔ¤ÆÚʱ¼äԼΪעÉäºó180·ÖÖÓ£¬Ñ¡Ôñ¸Ã¼ÁÁ¿×÷ΪǿÁÒ¶ÌÆÚÔ˶¯ºóѪ½¬ÈéËáˮƽÉý¸ßºÍÒ»Á¬Éý¸ßµÄ½üËÆÖµ¡£
ÖðÈÕ¸øÓè2 g / kg L-ÈéËáÄÆµÄ´ÆÐÔFVBСÊó½ÓÖÖI3TCÖ×Áöϸ°ûϵºó£¬×ÜÌåÖ×ÁöÉú³¤ËÙÂʽµµÍ¡£ÔÚC57BL / 6¶¯ÎïÉÏ£¬½á³¦ÏÙ°©MC38ϸ°ûϵ»ñµÃÁËÏàËÆµÄЧ¹û£¬²¢ÅãͬןÉÁö¶¯Îï´æ»îÂʵÄÌá¸ß¡£½ÏµÍ¼ÁÁ¿µÄÈéËáÑΣ¨0.5¨C1 g / kg£©²¢Î´ÏÔÖø¸Ä±äÖ×ÁöµÄÉú³¤£¬¶øÖðÈսϸ߼ÁÁ¿µÄL-ÈéËáÄÆ3 g / kgÔòµ¼ÖÂÖ×ÁöÉú³¤ÏÔ×ÅïÔÌ£¬Ô¼ÄªÓë2 g / kg¼ÁÁ¿µÄÁÆÐ§Ïàͬ¡£Ö»¹Ü·¢Ã÷Ö×Áö½þÈóÐÔCD8 + Tϸ°ûÊýÄ¿ÔöÌí£¬¿ÉÊÇÌìÌì·þÓÃÈéËᲢûÓиıäCD8 +½þÈóÐÔϸ°ûÉÏGzmB +ϸ°ûµÄ°Ù·Ö±È»òGzmB¡¢PD1»òCTLAÇ¿¶È¡£
6
¼±ÐÔÔ˶¯»á¸Ä±äÌåÄÚCD8 + Tϸ°ûµÄ´úл
Ô˶¯ÊÇÒ»ÖÖ¶àģʽ´Ì¼¤£¬»á½µµÍ°©Ö¢µÄ¸´·¢ÂʺÍéæÃüÂÊ£¬²¢ÇÒÔ˶¯¶ÔÖÂÁöÐÔÏ£ÍûµÄÓ°ÏìÏÖÒÑÔÚ¶àÖÖ¶¯ÎïÄ£×ÓÖлñµÃÁË֤ʵ¡£Ç¿ÁÒÔ˶¯£¬CD8 + Tϸ°ûºÍNKϸ°ûµÄÈ«Éíˮƽ¾ù»á˲ʱÉý¸ß£¬ÕâЩÃâÒßϸ°ûȺÌåÏÖ³öЧӦ±íÐͺÍÔöÌíµÄÍâÖÜ×éÖ¯¹é³²ÄÜÁ¦Á½Õß¾ù¶Ô¿¹Ö×Áö»îÐÔºÜÖ÷Òª¡£
ÔÚÄ¿½ñµÄÑо¿ÖУ¬Ñо¿Ö°Ô±Õ¹Ê¾ÁËÔ˶¯ÔõÑùÏÔÖøµ÷Àí¾Ö²¿¹Ç÷À¼¡ÒÔÍâµÄ´úл²ÎÊý¡£Ç¿ÁÒÔ˶¯ºó£¬ÈéËáºÍTCA´úл²úÆ·»ýÀÛÔÚÔ˶¯µÄ¹Ç÷À¼¡ÒÔ¼°Ñª½¬ºÍ¼Ì·¢ÐÔÁÜ°ÍÆ÷¹ÙÖС£Ëæ×ÅÔËÊäÐÔÃâÒßϸ°ûµÄÑ»·£¬ËüÃǾ³£»áÔÚ¼²²¡Î»µãºÍ´úл»îÔ¾×éÖ¯ÖÐ̻¶ÓÚ¸ßˮƽµÄÀÛ»ý´úл²úÆ·¡£¿ÉÊÇ£¬ÃâÒß¹¦Ð§µÄÖ÷ÒªËÜÔ챬·¢ÔÚ¼¤»îµã£¬Ö÷Òª±¬·¢ÔÚÁÜ°ÍÆ÷¹ÙÖС£ÔÚÆÀ¹À¸Ä±äµÄ´úлÇéÐÎÔÚÐÞÊÎCD8 + Tϸ°û¹¦Ð§Àú³ÌÖеÄ×÷ÓÃʱ£¬Ñо¿Ö°Ô±·¢Ã÷°üÀ¨ÈéËáÔÚÄÚµÄÒªº¦´úлÎïÔÚ¼¤»îCD8 + Tϸ°û·½Ãæ¾ßÓÐÒâÏë²»µ½µÄ¹¦Ð§£¬¶àÖÖTCA´úлÎï´Ì¼¤ÁËCD62LµÄËðʧ¡£ÔÚÌìÌì¸ø¶¯Îï·þÓø߼ÁÁ¿L-ÈéËáÄÆµÄʵÑéÇéÐÎÖУ¬Ñо¿Ö°Ô±·¢Ã÷Ö×ÁöÄÚCD8 + Tϸ°ûÔöÌí£¬¶øÕûÌåÖ×ÁöÉú³¤ïÔÌ¡£±ðµÄ£¬¸ßˮƽµÄCD4 +ϸ°ûºÍïÔ̵ÄNKϸ°û½þÈóÅú×¢ÈéËá¿ÉÒÔÓ°ÏìÃâÒßϵͳµÄ¶à¸öϸ°û¡£ÕâЩ·¢Ã÷Åú×¢£¬Êä×¢ÈéËá¿ÉÄ£ÄâÔ˶¯µÄijЩ×÷Ó㬵«Ô˶¯²»µ«¾ßÓÐÔöÌíµÄÈéËáˮƽ£¬»¹¾ßÓÐÆäËû×ÛºÏÐÔÒòËØ¡£
×ÜÖ®£¬Ñо¿Ö°Ô±ÒѾÅú×¢Ô˶¯µÄ¿¹Ö×Áö×÷ÓÃÈ¡¾öÓÚCD8 + Tϸ°û£¬¶øÇ¿ÁÒÔ˶¯¿ÉÒԸıäϸ°û¶¾ÐÔTϸ°ûµÄÄÚÔÚ´úлºÍ¿¹Ö×ÁöЧӦ×Ó¹¦Ð§¡£ÕâÅú×¢£¬ÔÚÐÄÀíÇéÐÎÖУ¬Ô˶¯ÈªÔ´µÄ´úл²úÆ·ÎÞÂÛÊÇÈ«ÉíµÝËÍÕÕ¾ÉÅÅÈëÏàÁÚµÄÁÜͶºÏ£¬¶¼¿ÉÒÔÆðµ½Ôö½øÐÂÉúTϸ°û·´Ó¦µÄ×÷Óá£ÕâÅúע˳ӦÐÔÃâÒßϵͳÊÇÔ˶¯ÓÕµ¼µÄÒÖÖÆÖ×Áö±¬·¢µÄÒªº¦×é³É²¿·Ö¡£
¹ØÓÚ×ðÁú¿Ê±
×ðÁú¿Ê±£¨¹ÉƱ´úÂ룺688202£©½¨ÉèÓÚ2004Ä꣬×ܲ¿Î»ÓÚÉϺ££¬ÖÂÁ¦ÓÚΪȫÇòÖÆÒ©ÆóÒµ¡¢Ñо¿»ú¹¹¼°¿ÆÑÐÊÂÇéÕßÌṩȫ·½Î»µÄÁÙ´²Ç°ÐÂÒ©Ñо¿Ð§ÀÍ¡£×ðÁú¿Ê±µÄһվʽ×ÛºÏЧÀÍÒÔÇ¿ÓÐÁ¦µÄÏîÄ¿ÖÎÀíºÍ¸ü¸ßЧ¡¢¸ßÐԼ۱ȵÄÑз¢Ð§ÀÍÖúÁ¦¿Í»§¼ÓËÙÐÂÒ©Ñз¢Àú³Ì£¬Ð§Àͺ¸ÇÒ½Ò©ÁÙ´²Ç°ÐÂÒ©Ñо¿µÄÈ«Àú³Ì£¬°üÀ¨Ò©Îï·¢Ã÷¡¢Ò©Ñ§Ñо¿¼°ÁÙ´²Ç°Ñо¿¡£×ðÁú¿Ê±Ó뺣ÄÚÍâÓÅÖʿͻ§ÅäºÏÉú³¤£¬ÎªÈ«ÇòÁè¼Ý700¼Ò¿Í»§ÌṩÐÂÒ©Ñз¢Ð§ÀÍ£¬×ðÁú¿Ê±½«¼ÌÐø×¤×ãÈ«ÇòÊÓÒ°£¬¾ÛÁ¦ÖйúÁ¢Ò죬ΪÈËÀ࿵½¡Ð¢Ë³ÊµÁ¦£¡
ÁªÏµ×ðÁú¿Ê±
Email: marketing@medicilon.com.cn
µç»°: +86 (21) 5859-1500£¨×Ü»ú£©