·Î°©ÊÇÌìÏÂÉÏ×î³£¼ûµÄ¶ñÐÔÖ×ÁöÖ®Ò»,ÒѳÉΪÎÒ¹ú¶¼»áÉú³Ý¶ñÐÔÖ×ÁöéæÃüÔµ¹ÊÔÓɵĵÚ1λ¡£·ÇСϸ°ûÐͷΰ©£¨NSCLC£©°üÀ¨ÁÛ°©¡¢ÏÙ°©¡¢´óϸ°û°©£¬ÓëСϸ°û°©Ïà±ÈÆä°©Ï¸°ûÉú³¤ÆÆËé½ÏÂý,À©É¢×ªÒÆÏà¶Ô½ÏÍí¡£·ÇСϸ°û·Î°©Ô¼Õ¼ËùÓзΰ©µÄ80%£¬Ô¼75%µÄ»¼Õß·¢Ã÷ʱÒÑ´¦ÓÚÖÐÍíÆÚ¡£
±íƤÉú³¤Òò×ÓÊÜÌå(Epidermal growth factor receptor,EGFR)ÊÇÒ»ÖÖ¿çĤÂѰף¬ÓÉϸ°ûÍâµÄÅäÌåÁ¬ÏµÇø¡¢ÊèË®¿çĤ½á¹¹ÓòºÍϸ°ûÄڵļ¤Ã¸Çø3²¿·Ö×é³É£¬Æä°ûÄڽṹ°üÀ¨1¸öÀÒ°±ËἤøÓòºÍ¾ßÓжà¸ö×ÔÉíÁ×ËữλµãµÄôÈ»ù×îºó£¬ÊôÓÚÊÜÌåÀÒ°±Ëἤø¼Ò×å¡£EGFR¹ØÓÚ¿ØÖÆÉÏÆ¤Ï¸°ûµÄÉú³¤ºÍ´æ»îÖÁ¹ØÖ÷Òª£¬Í¨³£ÓÃÓÚÖÎÁÆ·ÇСϸ°û·Î°©£¨NSCLC£©µÈÉÏÆ¤¶ñÐÔÖ×Áö¡£
Ä¿½ñ£¬°üÀ¨Ð¡·Ö×ÓÀÒ°±ËἤøÒÖÖÆ¼Á£¨TKIs£©ºÍ°ÐÏòEGFRµÄ
µ¥¿Ë¡¿¹Ìå¶¼¼¯ÖÐÓÚÒÖÖÆEGFR¼¤Ã¸»îÐÔ»òÓÕµ¼¿¹ÌåºÍ²¹Ìå½éµ¼µÄϸ°û¶¾ÐÔ×÷Óá£ÆäÖаÐÏòEGFRµÄ¿¹ÌåÖ÷ÒªÓÃÓÚÖÎÁÆÍíÆÚ½áÖ±³¦°©ºÍÍ·¾±²¿Ö×Áö£¬µ«ÆäÁÙ´²ÖÎÁÆÐ§¹û²»¼Ñ£¬Òò´Ë²»ÊÊÓÃÓÚÖÎÁÆNSCLC¡£Æù½ñΪֹÒѾ¿ª·¢ÁËÈý´úEGFR ÀÒ°±ËἤøÒÖÖÆ¼Á(TKIs) ¿ÉÄæµØ£¨µÚÒ»´ú£©»ò²»¿ÉÄæµØ£¨µÚ¶þ´úºÍµÚÈý´ú£©ÒÖÖÆEGFRÀÒ°±Ëἤø»îÐÔ£¬²¢ÒÑÆÕ±éÓÃÓÚNSCLCÖÎÁÆ¡£
¼ª·ÇÌæÄáºÍ¶òÂåÌæÄáÊÇÕë¶ÔÒ°ÉúÐÍEGFRÉè¼ÆµÄµÚÒ»´úEGFR TKIs£¬µ«¶Ô»îÐÔEGFRÍ»±äÏÔʾ³öǿʢµÄµÄÑ¡ÔñÐÔÒÖÖÆ×÷Óá£
¶þ´úEGFR TKIs£¨Èç°¢·¨ÌæÄá¡¢´ï¿ÉÌæÄᣩ±»Éè¼ÆÓÃÓÚսʤһ´úEGFR TKIsµÄ»ñµÃÐÔT790MÄÍÒ©ÐÔ£¬µ«ÓÉÓÚ¶¾ÐÔ²»¿É½ÓÊÜʧ°ÜÁË¡£
пª·¢µÄµÚÈý´úEGFR TKIs£¨Èç°ÂÏ£ÌæÄáºÍÅµË¾ÌæÄᣩÓëEGFR ATPÁ¬ÏµÎ»µãÉϵİëë×°±Ëá-797²Ð»ù²»¿ÉÄæÁ¬Ïµ£¬Ïà¹ØÓÚWT-EGFR¶øÑÔ£¬¶ÔЯ´ø¼¤»îµÄÍ»±ä»òT790MÄÍÒ©Í»±äµÄEGFRÐÎʽÏÔʾ³öÓÅÏȵĻîÐÔ¡£
´ó×ÚÑо¿Åú×¢£¬EGFR¿Õ¼äÂþÑܺÍÎȹÌÐÔÒ²Êǵ÷Àí·Î°©Ï£ÍûµÄÒªº¦¾öÒéÒòËØ¡£×ÝÈ»ÔÚÍ»±äµÄEGFRÇý¶¯µÄ·ÎÏÙ°©ÖУ¬EGFR½µ½âʧµ÷Ò²½øÒ»²½¼ÓËÙÁËÖ×ÁöµÄ±¬·¢ºÍÉú³¤¡£±íƤÉú³¤Òò×ÓÊÜÌåµÄ¿Õ¼äʧµ÷ÔöÌíÁËÖÊĤÊÜÌåµÄ¿ÉÓÃÐÔ£¬²¢ÓÕµ¼Ò»Á¬µÄÐźÅÊä³ö¡£çÞ´¼-C4-¼×»ùÑõ»¯Ã¸ÑùºÍNAD£¨P£©HÀà¹Ì´¼ÍÑÇâøÑùÂѰ׵ÄÏûºÄ£¬ÕâÁ½ÖÖÂѰ׶¼¼ÓÈëÁËçÞ´¼ÉúÎïºÏ³É;¾¶£¬ÒÖÖÆÁËEGFRµÄÔÙÑ»·£¬²¢Ê¹A431ÒìÖÖÒÆÖ²Îï¶ÔÎ÷Í×Îôµ¥¿¹ÖÎÁÆÃô¸Ð¡£¸ß¶û»ùÌåĤÂѰ×1ÓëEGFRÏ໥×÷Óã¬Ôö½øEGFRÑ»·ÖÁĤ£¬µ¼ÖÂEGFR¼¤»îʱ¼äÑÓÉìºÍ¸Îϸ°û°©Ï£Íû¡£ÕâЩ·¢Ã÷¶¼Ç¿µ÷ÁËÔö½øEGFR½µ½âÊǰÐÏòEGFRÏà¹Ø°©Ö¢µÄÒ»ÖÖÌæ»»Õ½ÂÔ¡£

¿ËÈÕÒ»ÏîÑо¿È·¶¨ÁËTRIB3±í´ïµÄÉý¸ßÒÔ¼°EGFRµÄÎȹÌÐÔ¡¢ÔÙÑ»·¡¢ÐźŻîÐÔÓëNSCLCÏ£ÍûµÄÔöÌíÓйأ¬Õ¹ÏÖÁËͨ¹ý¼ÓËÙEGFR½µ½âÀ´×ÌÈÅTRIB3-EGFRÏ໥×÷ÓÃÖÎÁÆNSCLCµÄDZÔÚ×÷Óá£ÕâÏîÑо¿Ð§¹ûÓÉÖйúҽѧ¿ÆÑ§ÔºÒ©ÎïÑо¿Ëùºú׿ΰÑо¿Ô±ºÍ»¨·¼Ñо¿Ô±Ïòµ¼µÄÍŶӷ¢Ã÷£¬²¢½ÒÏþÔÚNatureÔÓÖ¾ÉÏ¡£
TRIB3×÷ΪѹÁ¦´«¸ÐÆ÷¿ÉÒÔÏìÓ¦ÖÖÖÖѹÁ¦Ô´£¬Í¨¹ýÓëÐźÅÂѰ×Ó빦ЧÂѰ׵ÄÏ໥×÷ÓÃÀ´¼ÓÈëÂýÐÔÑ×Ö¢¡¢´úлºÍ¶ñÐÔ¼²²¡¡£Ñо¿Ö¤Êµ£¬TRIB3ͨ¹ýÓë×ÔÊÉÊÜÌåp62Ï໥×÷Óã¬Ï÷ÈõÁË×ÔÊɺÍÂѰ×øÌåµÄ½µ½â¹¦Ð§£¬´Ó¶øÔö½øÁ˶àÖÖ°©Ö¢µÄ±¬·¢ºÍÉú³¤¡£TRIB3µÄȱʧ»áµ¼ÖÂÖÖÖÖ°©Ö¢ÖжàÖÖÖ×ÁöÔö½øÒò×Ó(°üÀ¨EGFR)µÄ±í´ïÏÔÖøÏ½µ¡£
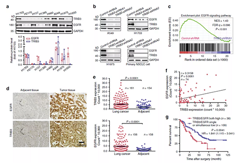
TRICL3±í´ïÓëNSCLCÖеÄEGFR³ÊÕýÏà¹Ø

ÔÚÖ¸¶¨µÄNSCLCϸ°ûϵÖжÔTRIB3ºÍEGFR±í´ïµÄÃâÒßÓ¡¼£ÆÊÎö£¨ÈªÔ´£ºNature£©
ΪÁËÈ·¶¨TRIB3ºÍEGFRˮƽÔڷΰ©ÖеĹØÏµ£¬Ñо¿Ö°Ô±¼ì²âÁËÕâÁ½ÖÖÂѰ×ÖÊÔÚ¼¸ÖÖÈËÀà·Î°©Ï¸°ûϵÖеıí´ï¡£ÔÚ´ó´ó¶¼ÈËNSCLCϸ°ûϵÖУ¬TRIB3µÄ¸ß±í´ïÓëEGFRµÄ±í´ïÉý¸ßÏà¹Ø£¨a£©¡£TRIB3ºÄ½ß²»µ«½µµÍÁËÕâЩϸ°ûϵºÍÔ´úNSCLCϸ°ûÖеÄEGFR±í´ï£¨b£©£¬²¢ÇÒÒÖÖÆÁËA549ϸ°ûÖеÄEGFR·´Ó¦»ùÒò£¨c£©¡£
Ñо¿Ö°Ô±Ê¹ÓÃÔÚÏßkmplot¹¤¾ßÅÌÎÊÁËTCGAÊý¾Ý¿â¶Ô1416ÃûNSCLC»¼Õß¾ÙÐÐÆÀ¹À£¬²¢È·¶¨¸ßTRIB3 mRNAˮƽ½öÓë·ÎÏÙ°©µÄ²»Á¼ÉúÑÄÏà¹Ø£¨a£©£¬µ«²»°üÀ¨·ÎÁÛ°©£¨b£©¡£¿ÉÊÇ£¬·¢Ã÷¸ßTRIB3ÂѰ×Óë·ÎÏÙ°©£¨c£¬d£©ºÍÁÛ°©ÖеIJ»Á¼´æ»îÂʳÊÕýÏà¹Ø¡£ÓëTRIB3ÂѰױí´ïÒ»Ö£¬ÔÚÈËNSCLC×éÖ¯ÑùÆ·ÖÐÊӲ쵽µÄEGFRÂѰ×ˮƽ¸ßÓÚÏàÁڵķÇÖ×Áö×éÖ¯ÑùÆ·£¨d£¬e£©¡£ÔÚNSCLC×éÖ¯ÖУ¬TRIB3ÓëEGFRÂѰ×ˮƽ֮¼ä±£´æÕýÏà¹Ø£¨f£©¡£ÖµµÃ×¢ÖØµÄÊÇ£¬ÔÚͬʱ±í´ïEGFRºÍTRIB3»¼ÕߵĴæ»îÂÊÏÔÖøµÍÓÚ¼òµ¥±í´ï±í´ïEGFR»òTRIB3ºÍͬʱµÍ±í´ïµÄ»¼Õߣ¨g£©¡£
TRIB3Ôö½øPKC¦Á½éµ¼µÄEGFR Thr654Á×Ëữ

TRIB3ÓëEGFRÏ໥×÷ÓÃÒÔÔö½øPKC¦Á½éµ¼µÄEGFRÁ×Ëữ£¨ÈªÔ´£ºNature£©
TRIB3ͨ¹ýÂѰ×Ï໥×÷ÓÃÓÕµ¼¶àÖÖϸ°û¹¦Ð§£¬Ñо¿Ö°Ô±¾ÙÐÐÁ˸ßͨÁ¿ÂѰ×ÖÊÕóÁÐɸѡ²¢ÇÒÅжÏPKC¦ÁÊÇTRIB3µÄÁ¬ÏµÅóÙ£¨a£©¡£
¹²ÃâÒß³Áµí£¨CO-IP£©ÆÊÎöÅú×¢£¬TRIB3¡¢EGFRºÍPKC¦Á±»Ã¿ÖÖ¿¹Ìå¹²³Áµí£¨b£©¡£
ÁíÍ⣬ÔÚEGF´Ì¼¤ºóTRIB3¡¢EGFRºÍPKC¦Á¹²¶¨Î»ÔÚϸ°ûÖÊÖУ¨c£©¡£
¾ÝÏàʶ£¬EGFRÖеÄThr654ÊÇPKC¦ÁµÄÖ÷ÒªÁ×Ëữλµã£¬ÔÚEGF´¦Öóͷ£Ï£¬±ÈÕÕA549ϸ°ûÖдó×ÚEGFRÓëPKC¦Á¹²¶¨Î»£¨d×󣩣»
ÔÚTRIB3ȱʧµÄϸ°ûÖУ¬¹²¶¨Î»±È±ÈÕÕϸ°ûÉÙ£¨12¡À2£¥£©£¬²¢°éÓÐEGFRºÍPKC¦Á×ÜÁ¿ïÔÌ£¨dÓÒ£©¡£
×ÝÈ»µ±PKC¦ÁÒìλ±í´ïʱ£¬TRIB3ÏûºÄÒ²»áïÔÌEGFÓÕµ¼µÄEGFR T654Á×Ëữ£¨e£©¡£
ΪÁË»æÖÆÓëEGFRºÍPKC¦ÁÏ໥×÷ÓõÄTRIB3µÄÏ໥×÷ÓÃÇøÓò£¬¹¹½¨ÁË´øÓÐHA±êÇ©µÄTRIB3µÄȱʧͻ±äÌå²¢¾ÙÐÐÁËCO-IP²â¶¨£¬ÅжϳöTRIB3¼¤Ã¸éæÃüÇøÓòµÄC×îºóÓëEGFRÏ໥×÷Óã¨f£©¡£
TRIB3µÄC×îºóβ²¿ÈÏÕæTRIB3ºÍPKC¦ÁÖ®¼äµÄÁ¬Ïµ£¨g£©¡£
±ðµÄ£¬ÅжϳöEGFRµÄϸ°ûÄÚ½üÄ¤ÇøÓòÓëTRIB3µÄÏ໥×÷Óã¨h£¬i£©¡£
»Ö¸´TRIB3µÄ±í´ï¶ø²»»Ö¸´KDCȱʧͻ±äÌ壨M5£©¿ÉÒÔÄæ×ªTRIB3ºÄ½ß¶ÔEGFRÑ»·µÄÒÖÖÆ×÷Óã¨j£©¡£
ÕâЩÊý¾Ý¾ùÅú×¢TRIB3ºÍEGFRÖ®¼äµÄÏ໥×÷ÓùØÓÚEGFRÑ»·ÖÁ¹ØÖ÷Òª¡£
EGFR°ÐÏò½µ½âÒÖÖÆ·Î°©µÄÉú³¤

°ÐÏòEGFRÎȹÌÐÔÒÖÖÆ·Î°©µÄ±¬·¢ºÍÉú³¤£¨ÈªÔ´£ºNature£©
Ñо¿Ö°Ô±·¢Ã÷SAH-JGZ4¿ÉÒÔÔö½øEGFR½µ½â²¢ÒÖÖÆEGFRÐźŴ«µ¼»îÐÔ£¬Òò´ËʹÓÃÌåÍâºÍÌåÄÚÄ£×ÓÆÀ¹ÀÁËÆä¿¹Ö×Áö×÷Óá£SAH-JGZ4²»µ«¿ÉÒÔ¶Ô¿¹EGFÓÕµ¼µÄ½¹µã¶àÄÜÐÔÒò×ӵıí´ï£¨g£©£¬²¢ÇÒ»¹¿ÉÒÔÒÖÖÆA549ϸ°ûÖеÄÖ×ÁöÔöÖ³¡¢ÇÖÏ®ºÍÄÚÔÚÖ×ÁöÐγɣ¨h-j£©¡£SAH-JGZ4´¦Öóͷ£ÒÔ¼ÁÁ¿ÒÀÀµÐÔ·½·¨ÒÖÖÆ¾ßÓÐA549ϸ°ûµÄƤÏÂÒìÖÖÒÆÖ²Ä£×ÓÖеÄÖ×ÁöÉú³¤£¬²¢ÇÒÓ뼪·ÇÌæÄáÏà±È£¬Ã¿ÖÜÁ½´Î¸øÒ©2 mg kg -1µÄ¼ÁÁ¿¾ßÓиüºÃµÄ¿¹Ö×Áö×÷Óã¨a£©¡£SAH-JGZ4ÓÕµ¼Á˸Î×ªÒÆµÄ¼ÁÁ¿ÒÀÀµÐÔ½µµÍ£¬ÕâÓÅÓÚ¼ª·ÇÌæÄáÓÕµ¼µÄ½µµÍ£¨b£©¡£ÖµµÃ×¢ÖØµÄÊÇ£¬SAH-JGZ4»¹ÒÖÖÆÁ˽ÓÖÖ
NCI-H1975ϸ°ûµÄСÊóµÄÖ×ÁöÉú³¤ºÍ×ªÒÆ£¬NCI-H1975ϸ°ûÊǾßÓÐT790MÍ»±äµÄ¼ª·ÇÌæÄáÄÍÒ©·Î°©Ï¸°û£¨c£¬d£©£»SAH-JGZ4µÄ¿¹Ö×Áö¹¦Ð§ÓÅÓÚ¼ª·ÇÌæÄᣬÇÒÓëAZD9291Ï൱£¨Í¼ c£¬d£©¡£´Ó»úÖÆÉϽ²£¬SAH-JGZ4×ÌÈÅÁËEGFR¨CTRIB3ºÍEGFR¨CPKC¦ÁµÄÌåÄÚÏ໥×÷Ó㬲¢ÒÖÖÆÁ˽ÓÖÖÖ×Áö×éÖ¯ÖÐEGFRºÍPKC¦ÁµÄ±í´ï£¨Í¼e£©¡£±ðµÄ£¬ÓÃSAH-JGZ4´¦Öóͷ£µÄ½ÓÖÖNCI-H1975СÊóµÄÖ×Áö×éÖ¯ÑùÆ·ÖÐSTAT3 / 5ºÍEGFRµÄÁ×ËữÒÔ¼°×ÜEGFR¡¢PKC¦Á¡¢TRIB3ºÍ½¹µã¶àÄÜÒò×ӵıí´ï½µµÍÁË£¨d£¬E£©¡£Ê¹Ó÷ÎÔÎ»ÒÆÖ²Ä£×Ó£¬ÎÒÃÇ·¢Ã÷SAH-JGZ4´Ó½ÓÖÖ²àÏòÏà·´²àÏ÷ÈõÁËA549ϸ°ûµÄ×ªÒÆ£¨Í¼f£¬g£©¡£SAH-JGZ4½«Ö×ÁöÆðʼϸ°û£¨TIC£©µÄƵÂʽµµÍÁËÁù±¶£¨Í¼j£¬k£©£¬Åú×¢°ÐÏòEGFRµÄÎȹÌÐÔÊÇÒÖÖÆ·Î°©¸Éϸ°ûÉú³¤µÄDZÔÚÕ½ÂÔ¡£
Ч¹ûÓëÌÖÂÛ
ÕâÏîÑо¿Åú×¢Éý¸ßµÄTRIB3ͨ¹ýÔöÇ¿EGFRµÄÑ»·Ê¹ÓúÍÎȹÌÐÔÀ´¼ÓÈëNSCLCµÄ·¢²¡ºÍÏ£Íû¡£TRIB3¨CPKC¦Á¨CWWP1ͨ¹ýÔÚK689ÉÏÓÕµ¼EGFRµÄK63ÅþÁ¬·ºËØ»¯×÷Ó㬶ÔEGFRµÄ½ÓÄÉʹÓúÍÎȹÌÐÔÐγÉÁËÆð¾¢µÄµ÷ÀíÖá¡£±ðµÄ£¬Ñо¿Ö°Ô±Í¨¹ýÓÕµ¼K63ÅþÁ¬µÄK689 EGFR·ºËØ»¯À´ÏÔʾÓйØWWP1µÄÖ×ÁöÔö½ø×÷ÓõķÖ×Óϸ½Ú£¬ËæºóÔö½øEGFRÑ»·²¢Î¬³ÖEGFRÎȹÌÐÔ¡£
ͬʱÔÚ´ËÏîÑо¿Öл¹¿ª·¢ÁËSAH-JGZ4£¬Æä¿ÉÒÔ×ÌÈÅTRIB3-EGFRµÄÏ໥×÷Ó㬲¢Í¨¹ýÒÖÖÆEGFRÔÙÑ»·²¢ËæºóÓÕµ¼EGFR½µ½â¶ø±¬·¢¿¹°©×÷ÓᣱðµÄ£¬SAH-JGZ4´¦Öóͷ£»¹Í¨¹ýÔö½øc-Met½µ½â²¢Ò»Á¬ÒÖÖÆSTAT3 / 5ÐźÅתµ¼¶ø¶ÔÅ⳥;¾¶ÌåÏÖ³öÒÖÖÆ×÷Óá£EGFRºÍKRASÍ»±äÊÇNSCLCÖеÄÁ½¸öÖ÷ÒªÇý¶¯ÒòËØ£¬ÓëEGFR°ÐÏòÁÆ·¨Ïà·´£¬ÁÙ´²ÉÏûÓÐÓÐÓõÄÕë¶ÔÍ»±äKRASÂѰ׵ÄÒÖÖÆ¼Á£¬¶ø´Ë´ÎÑо¿·¢Ã÷SAH-JGZ4ÖÎÁÆKRASÍ»±äµÄA549ϸ°û»á½µµÍKRAS»îÐÔ£¬²¢ÒÖÖÆÖ×ÁöµÄ±¬·¢ºÍÉú³¤£¬ÕâÅú×¢Ôö½øEGFR½µ½â¾ßÓаÐÏò¡°²»¿ÉÖÎÁƵġ± KRASÍ»±äµÄÖÎÁÆÇ±Á¦¡£SAH-JGZ4µÄÕâÐ©ÌØÕ÷Åú×¢£¬ËüÊÇÕë¶ÔEGFR°ÐÏòÖÎÁÆ£¨ÓÈÆäÊÇսʤTKIÄÍÒ©ÐÔ£©µÄÓÐÓÃÌæ»»Ò©ÎÑо¿Ö°Ô±ÌåÏÖSAH-JGZ4ÓëKRASÒÖÖÆ¼ÁÁªºÏʹÓõÄÖÎÁÆÐ§¹ûÒ²»áÔÚδÀ´µÄÑо¿ÖмÌÐø¾ÙÐÐÆÀ¹À¡£
×ܶøÑÔÖ®£¬Ñо¿Åú×¢TRIB3¡¢EGFRºÍPKC¦ÁµÄÐͬ±í´ïºÍ×÷Óý¨ÉèÁËTRIB3-PKC¦Á-WWP1µ÷¿ØÖᣬͨ¹ýÔöÇ¿EGFRµÄÔÙÑ»·¡¢ÎȹÌÐÔºÍÐźŴ«µ¼À´Ôö½øNSCLCµÄÉú³¤¡£±ðµÄ£¬°ÐÏòTRIB3-EGFRÏ໥×÷ÓÃÒÔÔö½øEGFR½µ½âÊÇÖÎÁÆEGFRÏà¹ØNSCLC²¡ÀýµÄDZÔÚÖÎÁÆÑ¡Ôñ£¬×ðÁú¿Ê±×÷ΪÐÂÒ©Ñз¢CROÒ²»áÒ»Á¬¹Ø×¢´ËÏîÑо¿Ï£Íû£¬Ï£ÍûÄÜΪ·Î°©ÐÂÒ©µÄÑз¢ÖúÁ¦¡£
¹ØÓÚ×ðÁú¿Ê±
×ðÁú¿Ê±£¨¹ÉƱ´úÂ룺688202£©½¨ÉèÓÚ2004Ä꣬×ܲ¿Î»ÓÚÉϺ££¬ÖÂÁ¦ÓÚΪȫÇòÖÆÒ©ÆóÒµ¡¢Ñо¿»ú¹¹¼°¿ÆÑÐÊÂÇéÕßÌṩȫ·½Î»µÄÁÙ´²Ç°ÐÂÒ©Ñо¿Ð§ÀÍ¡£×ðÁú¿Ê±µÄһվʽ×ÛºÏЧÀÍÒÔÇ¿ÓÐÁ¦µÄÏîÄ¿ÖÎÀíºÍ¸ü¸ßЧ¡¢¸ßÐԼ۱ȵÄÑз¢Ð§ÀÍÖúÁ¦¿Í»§¼ÓËÙÐÂÒ©Ñз¢Àú³Ì£¬Ð§Àͺ¸ÇÒ½Ò©ÁÙ´²Ç°ÐÂÒ©Ñо¿µÄÈ«Àú³Ì£¬°üÀ¨Ò©Îï·¢Ã÷¡¢Ò©Ñ§Ñо¿¼°ÁÙ´²Ç°Ñо¿¡£×ðÁú¿Ê±Ó뺣ÄÚÍâÓÅÖʿͻ§ÅäºÏÉú³¤£¬ÎªÈ«ÇòÁè¼Ý700¼Ò¿Í»§ÌṩÐÂÒ©Ñз¢Ð§ÀÍ£¬×ðÁú¿Ê±½«¼ÌÐø×¤×ãÈ«ÇòÊÓÒ°£¬¾ÛÁ¦ÖйúÁ¢Ò죬ΪÈËÀ࿵½¡Ð¢Ë³ÊµÁ¦£¡
ÁªÏµ×ðÁú¿Ê±
Email: marketing@medicilon.com.cn
µç»°: +86 (21) 5859-1500£¨×Ü»ú£©