×ðÁú¿­Ê±

EN
EN
  • ÓªÒµ×Éѯ

    Öйú£º

    Email: marketing@medicilon.com.cn

    ÓªÒµ×ÉѯרÏߣº400-780-8018

    £¨½öÏÞЧÀÍ×Éѯ £¬ÆäËûÊÂÒËÇ벦´ò´¨É³×ܲ¿µç»°£©

    ´¨É³×ܲ¿µç»°: +86 (21) 5859-1500

    ÍâÑó£º

    +1(781)535-1428(U.S.)

    0044 7790 816 954 (Europe)

    Email:marketing@medicilon.com

ÔÚÏßÁôÑÔ¡Á
µã»÷Çл»
News information
ÐÂÎÅ×ÊѶ

Nature:ÃâÒßϸ°ûÔö½ø°©Ö¢×ªÒÆ£¿°ÐÏòCCDC-25»ò¿ÉÒÖÖÆ°©Ö¢µÄ¸Î×ªÒÆ

2020-06-16
|
»á¼ûÁ¿£º
Åä¾°
Ö×ÁöÖÎÁÆÊǽñÊÀÒ½Ò©ÐÐÒµÄ;ò»Ë¥µÄÈÈÃÅ»°Ìâ £¬¹ØÓÚÖ×Áö×÷ÓûúÖÆ¼°ÔõÑùÒÖÖÆÖ×ÁöµÄ¶¯Ì¬Ò»Ö±Ó¿ÏÖ¡£×ðÁú¿­Ê±½ô¸úÐÐÒµÉú³¤ÓëÊг¡ÒªÇó £¬ÔÚÖ×ÁöÖÎÁÆ £¬°üÀ¨Ö×ÁöÃâÒßÁÆ·¨ £¬µÄÑо¿Ò»Ö±ÍêÉÆ £¬½¨ÉèÁËÁýÕִ󲿷ÖÈËÀàÖØ´ó¼²²¡µÄҩЧÆÀ¼ÛÒªÁìºÍϵͳ¡£½ñÌì £¬Ð¡±àÓÃͼ½âµÄ·½·¨À´Óë¸÷ÈËһͬ¹Ø×¢06ÔÂ11ÈÕNatureÔÓÖ¾ÖÐɽ´óѧËïÒÝÏɼÍÄîÒ½ÔºµÄ¿ÆÑ§¼ÒÍŶӽÒÏþµÄÎÄÕ £¬Ú¹ÊÍÁËÖÐÐÔÁ£Ï¸°ûÊÇÔõÑù×ÊÖú°©Ö¢×ªÒÆÕâÒ»ÖÂÃüÀú³ÌµÄ¡£

06ÔÂ11ÈÕNatureÔÓÖ¾ÖÐɽ´óѧËïÒÝÏɼÍÄîÒ½ÔºµÄ¿ÆÑ§¼ÒÍŶӽÒÏþµÄÎÄÕÂ

1¡¢ÖÐÐÔÁ£Ï¸°û¡úNET£¿
ÖÐÐÔÁ£Ï¸°ûÊÇÈËÌå·ÇÌØÒìÐÔÃâÒßµ±ÖÐÒ»ÖÖÖ÷ÒªµÄÃâÒßϸ°û¡£ÖÐÐÔÁ£Ï¸°ûÂÄÀúÒ»ÖÖÌØÊâµÄéæÃü·½·¨ £¬½«Ò»ÖÖ±»³ÆÎªÖÐÐÔÁ£Ï¸°û°ûÍâÏÝÚå(neutrophil extracellular trap £¬NET)µÄ½á¹¹¼·Ñ¹µ½ÖÜΧÇéÐÎÖС£
NETÊÇÒ»ÕÅÒÔDNAΪ¹Ç¼Ü £¬ÏâǶ×ÅÖÖÖÖÂѰף¨ÈôÓж¾ÐÔµÄø£©µÄÍø £¬ÔÚÕý³£ÇéÐÎÏ·ÇÌØÒìÐԵIJ¶»ñ²¢É±ËÀÈëÇÖÈËÌåµÄ³ðÈË¡£
È»¶ø £¬½ü¼¸ÄêµÄÑо¿·¢Ã÷ £¬NET¿ÉÄÜ»áͨ¹ýijЩ·½·¨¡°²¶»ñ¡±»ò¡°½ÐÐÑ¡±°©Ï¸°û £¬´Ó¶øÔì³É°©Ï¸°ûµÄǨáã¡£

NET¿ÉÄÜ»áͨ¹ýijЩ·½·¨¡°²¶»ñ¡±»ò¡°½ÐÐÑ¡±°©Ï¸°û£¬´Ó¶øÔì³É°©Ï¸°ûµÄǨáã¡£

2¡¢¡°²¶»ñ¡± OR ¡°½ÐÐÑ¡±£¿
ÊÔÑ飺
ΪÁ˽øÒ»²½Ì½ÌÖNETÓ방ϸ°ûµÄ¹ØÏµ £¬Ñо¿ÍŶӶÔ544ÃûÈéÏÙ°©»¼ÕßµÄÔ­·¢ÔîºÍ×ªÒÆÔî¾ÙÐÐÁËÃâÒßÓ«¹âȾɫ¡£È¾É«ÏÔʾ £¬NETÔÚÈéÏÙ°©Ô­·¢ÔîÖÜΧºÜÊÇÉÙ¼û £¬µ«ÔÚÖÖÖÖ×ªÒÆÔîÖÜΧȴÓдó×ÚÂþÑÜ £¬ÆäÖиÎ×ªÒÆÔîÖÜΧÊýÄ¿×î¶à¡£

תÈëСÊóÄ£×Ó»ñµÃÏàͬµÄÊÔÑéЧ¹û£¬ÇÒÔÚ×ªÒÆ±¬·¢Ç°NETÒÑÔÚ¸ÎÔà¾Û»ý¡£

תÈëСÊóÄ£×Ó»ñµÃÏàͬµÄÊÔÑéЧ¹û £¬ÇÒÔÚ×ªÒÆ±¬·¢Ç°NETÒÑÔÚ¸ÎÔà¾Û»ý¡£
½áÂÛ£º
NET²¢Î´ÔÚÔ­·¢Ôî·ºÆð £¬¶øÊÇÔÚ¸ÎÔà´¦¾Û»ý £¬»ù±¾·ñ¶¨ÁËNETÅÜÈ¥Ô­·¢Ôî½ÐÐѰ©Ï¸°ûµÄ¼ÙÉè¡£
ÊÔÑ飺
ÖÐÐÔÁ£Ï¸°ûÐγÉNETµÄÒ»ÖÖÒªº¦Ã¸¡ª¡ªëÄ»ù¾«°±ËáÍѰ±Ã¸4£¨PAD4£©»ùÒòÇóý £¬ÈÃNETÎÞ·¨ÌìÉú £¬ÄÇôÈéÏÙ°©ºÍ½á³¦°©×ªÒƵ½¸ÎÔàµÄÇéÐξͻáÏÔÖøïÔÌ­¡£
½áÂÛ£º
NETÈ·×Åʵ°©Ï¸°û¸Î×ªÒÆÖÐÆðµ½ÁËÖ÷Òª×÷Óá£

NETÔÚ°©Ï¸°û¸Î×ªÒÆÖÐÆðµ½ÁËÖ÷Òª×÷ÓÃ

3¡¢½¹µãÎÊÌ⣺NET¡ú°©×ªÒÆ£¿
ÊÔÑ飺
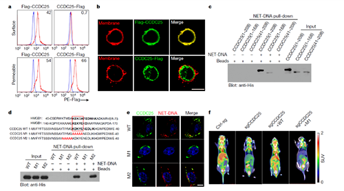
ΪÁËÊÓ²ìÓ방ϸ°ûµÄÁ¬Ïµ £¬¿ÆÑ§¼Ò½«NET DNAÌí¼Ó±êÇ© £¬Óë MDA-MB-231 Ö×Áöϸ°ûĤÉÏÌáÈ¡µÄÂѰ׾ÙÐÐÁ¬Ïµ £¬¼ì²âµ½Ö×Áöϸ°ûÂѰ×CCDC-25ÓëNET DNAµÄÌØÒìÐÔÁ¬Ïµ £¬ºó¸¨ÒÔÆäËûʵÑé֤ʵÎúÕâÖÖÁ¬Ïµ¡£
Ñо¿ÍŶÓÇóýµôCCDC25Õâ¸ö¸ÐÓ¦Æ÷ £¬¾Í·¢Ã÷°©Ï¸°ûÏò¸ÎÔà×ªÒÆµÄÄÜÁ¦Êܵ½ÁËÏÔ×ÅÒÖÖÆ¡£
½áÂÛ£º
NET DNA²¢·ÇËæ»ú²¶»ñ°©Ï¸°û £¬¶øÊÇÓ방ϸ°ûµÄCCDC-25±¬·¢ÁËÌØÒìÐÔÁ¬Ïµ £¬ÇÒÕâÖÖÁ¬Ïµ¶ÔNETÔö½ø°©×ªÒƱز»¿ÉÉÙ¡£

NET¡ú°©×ªÒÆ

NET  DNA²¢·ÇËæ»ú²¶»ñ°©Ï¸°û£¬¶øÊÇÓ방ϸ°ûµÄCCDC-25±¬·¢ÁËÌØÒìÐÔÁ¬Ïµ


ÊÔÑ飺
ΪÁ˽øÒ»²½Ì½ÌÖCCDC-25µÄÏÂÓÎÐźÅ £¬Ñо¿Ö°Ô±ÓÃHis±êÇ©±ê¼ÇCCDC-25 £¬¶ÔHelaÖ×Áöϸ°ûµÄÁѽâÎï¾ÙÐÐpull downÊÔÑé £¬ÕÒµ½Á˰©Ï¸°ûÖÐÓëCCDC25Ï໥×÷ÓõÄÂѰ×ÖÊ¡ª¡ªÕûºÏËØÅþÁ¬¼¤Ã¸£¨integrin-linked kinase, ILK£© £¬Ò»ÖÖµ÷Àíϸ°ûǨáãºÍÔöÖ³µÈÀú³ÌµÄø¡£
µ±ILK»òÆäÏÂÓÎÐźÅͬ°é±»ÒƳý £¬ÂѰ×ÖʦÂ-parvin»áʧȥ¹¦Ð§ £¬°©Ï¸°ûÔÚÌåÄÚµÄÉú³¤ºÍÔ˶¯»áÑÏÖØÊÜË𠣬ÔÚСÊóÖÐ £¬¸Î×ªÒÆ»áïÔÌ­¡£
½áÂÛ£º
³ýÁË´¿´âµÄ²¶»ñ £¬NET DNAÓëCCDC-25µÄÁ¬Ïµ»¹ÔöÇ¿Á˰©Ï¸°ûµÄÇÖÏ®ÐÐΪ £¬Ôö½øÁ˰©Ö¢µÄ¸Î×ªÒÆ¡£

³ýÁË´¿´âµÄ²¶»ñ£¬NET DNAÓëCCDC-25µÄÁ¬Ïµ»¹ÔöÇ¿Á˰©Ï¸°ûµÄÇÖÏ®ÐÐΪ£¬Ôö½øÁ˰©Ö¢µÄ¸Î×ªÒÆ¡£

ÌÖÂÛ
NET DNAÔö½ø¸Î×ªÒÆµÄÄÜÁ¦²¢²»ÊÇÈéÏÙ°©ÌØÒìÐԵġ£Ôڽ᳦°©»¼ÕߵĸÎÔà×ªÒÆºÍ×¢ÉäÁËÈËÀà½á³¦°©Ï¸°ûµÄСÊó¸ÎÔàÖ×ÁöÖÐÒ²ÊӲ쵽ÁËNET¡£NETÊÇ·ñÉæ¼°µ½°©Ö¢×ªÒƵ½ÆäËû×éÖ¯Æ÷¹ÙÉÐÓдýÑо¿¡£
¸ÃÑо¿Ð§¹ûΪ¿¹°©Ò©ÎïµÄÑз¢ÕÒµ½ÁËеİеã £¬ÌṩÁËеÄÑз¢Æ«Ïò¡£CCDC-25ÊÇ·ñÄܳÉΪÒÖÖÆ°©Ö¢×ªÒƵİе㻹ÐèÒª¸ü¶àºóÐøµÄÑо¿ £¬×ðÁú¿­Ê±Ò²»áÒ»Á¬¹Ø×¢¸ÃÑо¿µÄÏ£Íû £¬ÆÚ´ýȫеÄÒÖ°©ÒªÁìµÄ½µÉú¡£
²Î¿¼×ÊÁÏ£º
Linbin Yanget al.DNA of neutrophil extracellular traps promotes cancer metastasis via CCDC25. Nature£¨2020£©. 1# Neutrophil ¡®safety net¡¯ causes cancer cells to metastasize and proliferate£¨ÈªÔ´£ºNature£©

¹ØÓÚ×ðÁú¿­Ê±

×ðÁú¿­Ê±£¨¹ÉƱ´úÂ룺688202£©ÊÇÒ»¼ÒÒ©ÎïÑз¢Íâ°üЧÀ͹«Ë¾(CRO)¡£½¨ÉèÓÚ2004Äê2ÔÂ2ÈÕ £¬¹«Ë¾×ß¹ý16¸öÄêÍ· £¬ÔÚÉϺ£½¨ÉèÁËÒ»¼Ò¼¯»¯ºÏÎïºÏ³É¡¢»¯ºÏÎï»îÐÔɸѡ¡¢½á¹¹ÉúÎïѧ¡¢Ò©Ð§Ñ§ÆÀ¼Û¡¢Ò©´ú¶¯Á¦Ñ§ÆÀ¼Û¡¢¶¾ÀíѧÆÀ¼Û¡¢ÖƼÁÑо¿ºÍÐÂÒ©×¢²áΪһÌåµÄÇкϹú¼Ê±ê×¼µÄ×ÛºÏÊÖÒÕЧÀÍÆ½Ì¨ £¬²¢»ñµÃÁ˹ú¼ÊÒ©Æ·ÖÎÀí²¿·ÖµÄÈϿɡ£×ðÁú¿­Ê±ÆÕÑǵ͝ÎïʵÑéÉèÊ©»ñµÃAAALAC£¨¹ú¼Ê¶¯ÎïÆÀ¹ÀÓëÈÏ֤Э»á£©ÈÏÖ¤ºÍ¹ú¼ÒÒ©Æ·¼àÊÓÖÎÀí¾ÖNMPA GLPÖ¤Êé £¬²¢ÒѵִïÃÀ¹úʳÎïÒ©Æ·ÖÎÀí¾ÖGLP±ê×¼¡£

×ðÁú¿­Ê±ÓµÓи»ºñµÄÈ«ÇòÏàÖúÂÄÀú £¬2015ÄêÒÔÀ´ £¬×ðÁú¿­Ê±ÔÚÈ«ÇòЧÀÍÁè¼Ý500¼Ò»îÔ¾¿Í»§ £¬ÒÑΪÎäÌïÖÆÒ©¡¢Ç¿ÉúÖÆÒ©¡¢¸ðÀ¼ËØÊ·¿Ë¡¢ÂÞÊÏÖÆÒ©µÈ¶à¼ÒÈ«ÇòÐÔÖÆÒ©¹«Ë¾¼°ºãÈðÒ½Ò©¡¢Ñï×Ó½­Ò©Òµ¡¢Ê¯Ò©¼¯ÍÅ¡¢»ªº£Ò©Òµ¡¢ÖÚÉúÒ©ÒµµÈº£ÄÚÍâ×ÅÃû¿Í»§ÌṩÑз¢Íâ°üЧÀÍ¡£


ÁªÏµ×ðÁú¿­Ê±
Email: marketing@medicilon.com.cn
µç»°: +86 (21) 5859-1500£¨×Ü»ú£©
Ïà¹ØÐÂÎÅ
¡Á
ËÑË÷ÑéÖ¤
µã»÷Çл»
¡¾ÍøÕ¾µØÍ¼¡¿¡¾sitemap¡¿