×ðÁú¿­Ê±

EN
EN
  • ÓªÒµ×Éѯ

    Öйú£º

    Email: marketing@medicilon.com.cn

    ÓªÒµ×ÉѯרÏߣº400-780-8018

    £¨½öÏÞЧÀÍ×Éѯ  £¬ÆäËûÊÂÒËÇ벦´ò´¨É³×ܲ¿µç»°£©

    ´¨É³×ܲ¿µç»°: +86 (21) 5859-1500

    ÍâÑó£º

    +1(781)535-1428(U.S.)

    0044 7790 816 954 (Europe)

    Email:marketing@medicilon.com

ÔÚÏßÁôÑÔ¡Á
µã»÷Çл»
News information
ÐÂÎÅ×ÊѶ

2016ÄêÉϰëÄê»ñÅúÐÂÒ©Êý¶Á

2016-08-09
|
»á¼ûÁ¿£º

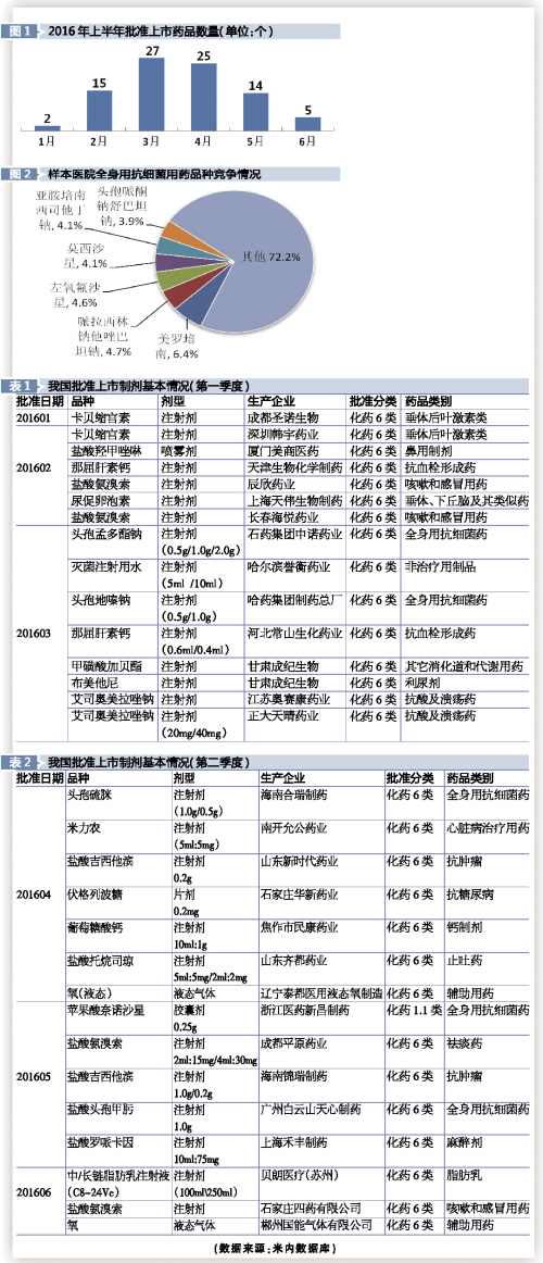
2016ÄêÉϰëÄêÒѾ­ÒÑÍù  £¬´ÓCFDA¹ÙÍøÐû²¼µÄͨ¸æ¿É¼û  £¬2016Äê1-6Ô  £¬Åú×¼ÉÏÊеÄÒ©Æ·ÊýÄ¿3-4Ô·Ý×î¶à  £¬ËæºóÓÐËù»ØÂä  £¬ÉϰëÄê¹²Åú×¼ÉÏÊеÄÒ©Æ·ÉêÇë88¼þ  £¬¾ùΪ»¯Ñ§ÓÃÒ©  £¬ÆäÖйú²úÒ©83¼þ  £¬Õ¼ÁË94.3%  £¬Èë¿ÚÒ©5¼þ¡£°´¼ÁÐÍÖÖ±ð·Ö  £¬ÖÊÁÏÒ©ÓÐ22¼þ  £¬ÖƼÁÒ©21¼þ£¨ÒÔ×¢Éä¼ÁΪÖ÷µ¼  £¬ÅçÎí¼Á½öÓÐ1¼þ£©£¨¼ûͼ1-2£©¡£
´ÓÒ©Æ·É걨µÄ·ÖÀàÀ´¿´  £¬Åú×¼µÄÒ©Æ·ÖÆ¼Á´ó¶¼Îª»¯Ò©6Àà  £¬½öÓÐÅú×¼ÉÏÊеÄ1.1ÀàÐÂÒ©ÖÆ¼ÁÒ»¸ö  £¬¼´Õ㽭ҽҩвýÖÆÒ©µÄÆ»¹ûËáÄÎŵɳÐǽºÄÒ £»¶øÅú×¼ÉÏÊеÄÖÊÁÏÒ©2¸öÆ·ÖÖ  £¬Ò»¸öÊÇÌì½òÉúÎï»¯Ñ§ÖÆÒ©ºÍºÓ±±³£É½Éú»¯Ò©ÒµµÄ3.1ÀàÒ©ÎïÄÇÇü¸ÎËØ¸Æ  £¬ÁíÍâÒ»¸öÊǰ²»ÕÊ¡Íî±±Ò©ÒµµÄÒÀ´ïÀ­·î¡£
´ÓÒ©ÎïµÄÖֱ𿴠 £¬11¸öÆ·ÖÖÉæ¼°ÁË¿¹Ö×ÁöÀàÓÃÒ©¡¢ÉË·ç¿ÈËÔÒ©¡¢È«ÉíÓÿ¹Ï¸¾úÒ©¡¢¿¹ÑªË¨Ò©¡¢À£Ññ¼°¿¹ËáÀàÓÃÒ©¡¢¹ýÃôÐÔ±ÇÑ×Ò©µÈ10¸öÖֱ𣨼û±í1-2£©  £¬¸ü¶àÊdz£¼û¼²²¡ÀàÓÃÒ©¡£
¿¹Ö×ÁöÀàÓÃÒ©µÄ2¸öÆ·ÖÖ»®·ÖΪ£ºÉ½¶«ÐÂʱ´úÒ©ÒµºÍº£ÄϽõÈðÖÆÒ©µÄÑÎËἪÎ÷Ëû±õ×¢Éä¼Á  £¬ºóÕßÔÚ¹æ¸ñÉÏ»¹Ï¸·ÖÁË1.0gºÍ0.2g¾ÞϸÁ½¸ö²î±ð¹æ¸ñ  £¬ÁÙ´²ÓÃÓÚ¾Ö²¿ÍíÆÚ»òÒÑ×ªÒÆµÄ·ÇСϸ°û·Î°©¡¢ÒÈÏÙ°©¡£×èÖ¹ÖÁ½ñ¹²ÓÐ13¼ÒÆóÒµ»ñÅúÉÏÊÐ  £¬´Ó2010Äêµ½2015ÄêµÄÄ긴ºÏÔöÌíÂÊΪ5.7%  £¬ÔöËÙ½øÈëÆ½ÎÈÆÚ¡£¾ºÕùÃûÌÃÒÔ½­ËÕºÀÉ­Ò©ÒµÁìÏÈ  £¬Õ¼ÁËÒ»°ë¶àµÄÊг¡  £¬¶øÔ­ÑÐÆóÒµÀñÀ´¹«Ë¾µÄÊг¡Ò»Ö±Êܵ½Ï¡ÊÍ  £¬2015ÄêÕ¼36.3%  £¬Í¬Æ·ÖÖ²î±ð³§¼ÒµÄÒ»Ö±Ó¿Èë  £¬Áî¸Ã²úÆ·¾ºÕùÓú¼ÓÇ¿ÁÒ¡£
È«ÉíÓÿ¹Ï¸¾úÒ©ÓÐ5¸öÆ·ÖÖ£ºÆäÖÐ4¸öΪͷæßÀà²úÆ·  £¬1¸öΪà­ÅµÍªÀà²úÆ·  £¬»®·ÖÊÇʯҩ¼¯ÍÅÖÐŵҩҵµÄÍ·æßÃ϶àõ¥ÄÆ×¢ÉäÒº¡¢¹þÒ©¼¯ÍÅÖÆÒ©×ܳ§µÄÍ·æßÃ϶àõ¥ÄÆ×¢ÉäÒº¡¢º£ÄϺÏÈðÖÆÒ©µÄÍ·æßÁòëß×¢ÉäÒº¡¢Õ㽭ҽҩвýÖÆÒ©µÄÆ»¹ûËáÄÎŵɳÐǽºÄÒ¼Á¡¢¹ãÖݰ×ÔÆÉ½ÌìÐÄÖÆÒ©µÄÑÎËáÍ·æß¼×ë¿×¢ÉäÒº¡£
×÷ΪÅú×¼µÄ1.1ÀàÐÂÒ©  £¬Õ㽭ҽҩвýÖÆÒ©µÄÆ»¹ûËáÄÎŵɳÐǽºÄÒ¼ÁÒ»ÃæÊоÍÎüÒýÁËÖÚ¶àÑÛÇò¡£¸ÃÆ·ÊÇÒ»ÖÖÐÂÐÍÎÞ·úà­ÅµÍªÒ©Îï  £¬ÊôÓÚà­ÅµÍªÀàÒ©ÎïµÄ¸ß¶Ë²úÆ·  £¬Õã½­Ò½Ò©ÓµÓÐÆäÔÚÖйú¾³ÄÚµÄרÀûʹÓÃȨ¼°ÏúÊÛȨ¡£
ÏÖ½×¶ÎÔÚÃ×ÄÚÊý¾Ý¿âÏÔʾµÄÑù±¾Ò½ÔºÁÙ´²ÓÃÒ©ÖÐ  £¬È«ÉíÓÿ¹Ï¸¾úÓÃÒ©µÄÏúÊÛ´Ó2010Äêµ½2015ÄêµÄÄ긴ºÏÔöÌíÂÊΪ-1.2%  £¬ÓÉÓÚÏÞ¿¹ÁîµÄʵÑé  £¬¼ÓÉÏÕбêÕþ²ßµÄת±ä  £¬¸ÃÀàÒ©ÎïÔöËÙ»ØÂä¡£ÓÉÓÚ²úÆ·ÖÚ¶à  £¬Êг¡¼¯ÖжȺÜÊÇÊèÉ¢  £¬ÁìÏÈµÄÆ·ÖÖÃÀÂÞÅàÄÏÊг¡·Ý¶î½öΪ6.4%  £¬ÆäËûÆ·Öַݶî¾ùδÄÜÁè¼Ý5%¡£ÏÖ¹²ÓÐ19¸öɳÐÇÀà²úÆ·ÓÃÓÚÈ«ÉíÐÔ¿¹Ï¸¾úÖÎÁÆ  £¬ÆäÖÐÌåÏֽϺõÄÓÐĪÎ÷ɳÐÇ¡¢×óÑõ·úɳÐÇ£¨¼ûͼ2£©¡£


×ðÁú¿­Ê± - ÈËÉú¾ÍÊDz«!

Ïà¹ØÐÂÎÅ
¡Á
ËÑË÷ÑéÖ¤
µã»÷Çл»
¡¾ÍøÕ¾µØÍ¼¡¿¡¾sitemap¡¿